福建省莆田市城厢区东海镇
0512-9031193
九游娱乐
网站首页
关于我们
服务优势
团队介绍
相关问题
新闻资讯
联系我们
九游娱乐
网站首页
关于我们
服务优势
团队介绍
相关问题
新闻资讯
联系我们
新闻资讯
网站首页
新闻资讯
凯时综合版:多功能娱乐平台玩法解析
admin
2026-03-28T09:33:18+08:00
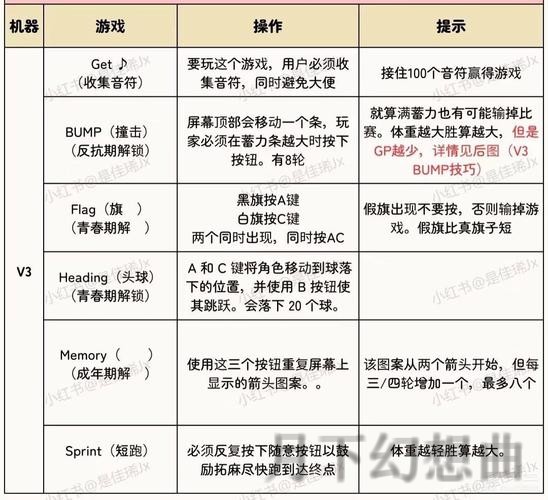
I don’t see a question or request in your message. How can I help you today?
分享:
需求表单
提交
搜索
搜索
栏目导航
关于我们
服务优势
团队介绍
相关问题
新闻资讯
联系我们
热门新闻
半岛APP苹果版下载及功能全面解析
千亿世界杯投注网站大全与平台对比评测
金年会游戏网官网入口与最新访问地址
World Cup 2026背景下的世界杯竞猜入口盘点分析与平台排行
需求表单